In the race to get to market, companies are opting for automated testing to drive the software development process and gain competitive advantage in business. As a result, the adoption of test automation has become the norm for many organizations in the agile environment. It’s no secret that bringing high-quality software products into the market requires several rounds of testing. That’s where automation testing in the agile landscape comes into play.
Thus, QA teams create test cases, test scenarios and test scripts that will be executed automatically once a new piece of code is pushed to the existing code repository.
Additionally, they will make sure that all issues are identified and fixed accordingly. However, it’s vital take into account that conducting automated testing is a complicated and time-consuming aspect of product development. In this article, we are going to help you fully understand the process and how it may fail
QA process: Essentials need to know about software testing
You may know that a testing process should be properly designed in an agile landscape to be successful. Additionally, a testing strategy should be in line with the testing process to deliver bug-free and high-quality software products, including mobile or web app. A lack of a clear testing strategy for your team contributes to challenges in the implementation of the smooth quality assurance process. Without a well-designed test automation strategy at hand, you will find product delivery jumbled up.
Having that in mind, it’s vital to conduct a detailed analysis to better understand the technical requirements of the future product and create test cases. In addition to that, quality assurance teams should have technical skills and knowledge when performing testing activities as well as day-to-day tasks and carrying out a variety of tests: certain tests need to be executed automatically (automated tests) while others should be carried out manually (manual tests). What’s more, QA testers should be well-versed in testing types, their features, and implementation methods used in the QA testing life cycle to fix bugs with ease.
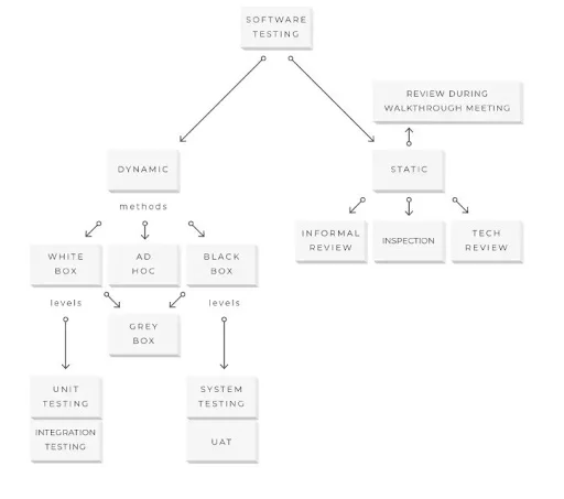
The picture above shows different types, methods and levels of software testing, including integration testing, unit testing, system testing, functional testing, performance testing, security testing, etc. However, this doesn’t mean that your qa testing team needs to perform tasks. It’s imperative for each of your QA engineers or testers to take into account the type of software they are building, its technical and business requirements, scope change, and other factors when selecting a software testing type. You also should remember about implementing automation into CI/CD pipeline to speed up release cycles and achieve consistent quality of software products. Unfortunately, the automation testing process can be broken at different stages. Below we are going to cover all essential aspects to take into account when planning the testing process or providing testing services.
Key reasons:
Why test automation implementation may not help you to fix QA issues during the software development process?
Experience shows that there are some typical pitfalls that may endanger the automation testing process. With a focus on adopting QA process, discover the following reasons why this process may fail:
#1: Last-minute changes to project requirements
Understanding the scope of work is crucial to keep agile development projects and teams aligned and on track. What’s more, it’s an essential part of daily team productivity. Unfortunately, many team members are familiar with the frustration of unexpected changes to requirements – QA teams or just individual tester. When executive stakeholders or senior leadership request changes during software development, it’s a common practice for agile teams. However, even with the smallest changes, QA engineers or testers definitely feel frustrated when testing – a codebase should be gone through a software testing process again to guarantee the software quality.
#2: Inadequate information on user stories required for test cases
Creating user stories is considered to be the most popular agile technique to capture product functionality. While working with them is easy, producing effective and complete stories is hard and daunting work for any team. Accenture reports that 35% of all production defects are attributed to poorly written or incomplete requirements – user stories. What’s more, these common problems are amongst the most expensive to fix once the coding process has started. A lack of details in user stories leads to a misunderstanding when introducing a new feature or functionality and creating user journeys. Details are very critical to save time and effort down the road. That’s why if your teams create incorrect user stories, code may not be written correctly as well as software testing can not be performed successfully.
#3: Lack of experience with test automation
If your company is dedicated to delivering product quality that translates a high level, it is imperative that the testers responsible for the automation testing process are highly skilled. When they lack sufficient skills to leverage it, your business can suffer in multiple ways, including missed deadlines, dissatisfied clients and customers, and reputational damage. With the right team of QA engineers or testers, you’ll be able to make sound decisions during the automation testing process and meet tight deadlines. Thus, it’s crucial to provide effective training, upskilling, and reskilling for your QA teams to establish the ideal test automation process. This will help you develop an agile-driven and high-performing test environment and adapt to changing business needs and requirements in the entire software development process.
#4: Lack of communication between development and testing teams
When testing, there may happen inadequate communication between management, product owners, senior managers, product managers, development teams, teams of testers, etc. Especially, it’s about QA engineers or testers who work in complete isolation and have to spend a lot of time on back-and-forth emails, taking video calls, and providing status updates. When your entire team doesn’t clearly understand the day-to-day QA process, and where it’s going next, you have a communication problem to fix. That’s why it’s imperative to put modern collaboration tools in place for your team. This will help all the teams involved in the process stay updated with a continuous flow of project information and provide maximum project transparency.
#5: Wrong test tools for qa testing
When selecting software test tools, answering the right questions is essential: requirements, implementation timeline, integration capabilities, features and functionality, cost, etc. This will help you better understand whether a testing tool is a good fit for your QA testing needs and satisfies your project goals. In addition, find out if QA testing tools are integrated with all your existing systems and allow your teams to advance through complicated testing workflows quickly as well as deliver results on time.
#6: Difficulties with integrating automation testing into a DevOps process
According to Statista survey, 62% of teams adopted CI/CD workflows to meet business needs. Generally, applying DevOps practices including CI/CD allows your team to streamline and automate the entire software delivery during software development life cycle. With a DevOps strategy in hand, your team can build, test and deploy applications automatically when requirements change in order to speed up the product release and achieve agility.
However, when scaling operations, DevOps teams should quickly assess relevant and valuable data volume from potentially thousands of log entries during software development. As a result, issues in the testing process may arise on an influx of data volume, devices, and infrastructure growth. That’s why, when integrating automation testing into a DevOps pipeline, double-check that your tools support integration, solve a question of data integrity and don’t slow down the testing process.
#7: Inefficient automation testing process
Whether you have realized it or not, every project your teams work on should have a well-established testing flow. Unfortunately, many projects failed in terms of a lack of clarity and alignment when it comes to testing. When implemented incorrectly, this actually reduces efficiency, increases costs and produces internal friction and frustration in the teams of testers. If your development and testing teams miss management support, have unclear testing goals, and use poor testing environments, it’s time to improve your automation testing process to increase team productivity. With a reliable test strategy in place, your quality assurance teams are in the know and on the same page about objectives and guidelines for the team’s work – from the project’s test plan to the individual performance for each tester or QA software developer.
Bottom line: Do you need in-house test automation to ensure your software quality?
Many organizations have adopted test automation into their workflow to help them fix bugs faster and deliver more innovative software solutions of great quality. Adoption of the QA process comes with challenges and the complexity of implementing an automation testing process should not be underestimated.
However, it pays off when companies stay the course. With the careful coordination of QA processes and QA teams, good planning and solid QA testing process organization, the failures can be removed and complexities can be clarified and explained. Having that in mind, companies must decide what actions they should take to reach effective automation testing and which specific initiatives to implement to navigate every challenge along the way.
